笔端见真章,墨香满校园!高新三中七年级举行硬笔书法大赛

分类:校园动态 时间:2026-01-23 来源:西安高新第三中学 作者:西安高新第三中学

笔端见真章

墨香满校园


当六百余份墨迹在纸上静静定格,我们看到的,不只是一场书写的竞赛,更是一段关于专注、沉淀与成长的修行。在七年级的尾声,这场以笔为媒、以字为镜的硬笔书法大赛,如一泓清泉,流淌过少年们浮躁的日常,映照出他们初显的从容与端正。笔尖之下,是汉字的结构;笔墨之外,是性情的沉淀。

此次比赛经过初赛、复赛、决赛三轮。从米字格的端正起步,到横线格的行云流水,同学们走过的,实是一条从“工”到“雅”、从“习字”到“修身”的渐进之路。七年级语文备课组以赛事为引,让练字超越纸笔之间,成为一种心灵的观照、一种气质的沉淀。


初赛·以规矩成方圆

初赛采用米字格纸,学子们于规范中展露基本功。一点一横,皆是平日之功;一撇一捺,尽显专注之态。经过七年级语文老师们的细致评审,90名同学笔意端正,脱颖而出,步入复赛。


学生作品


复赛·于布局见气韵

晋级学子在方格纸上再展身手。书写不仅考验笔法,更注重字间布局与行文气韵。50名同学凭借贯通自如的笔意,成功闯入决赛。


学生作品



决赛·从心所欲不逾矩

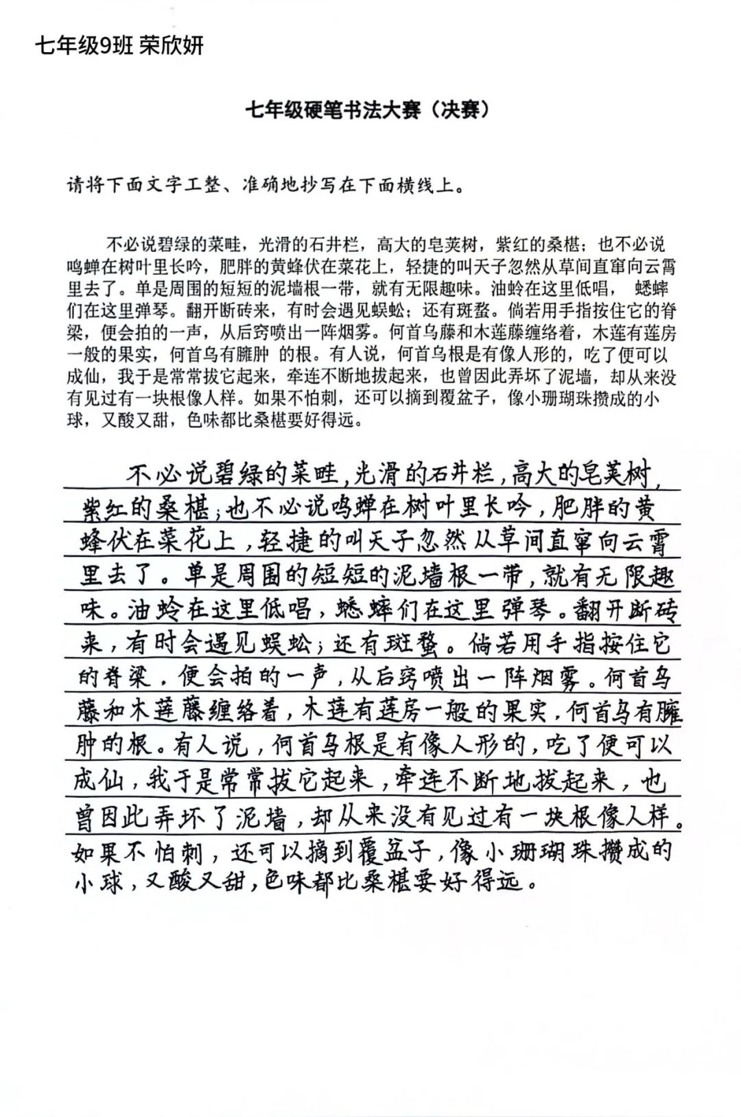
最终决赛,选手在横线格上自由挥洒。字形舒朗有致,节奏流畅分明,章法浑然一体,真正体现出日常书写中的素养与积淀。决赛特邀专业书法教师明亮老师参与评审,他以严谨的专业眼光,与七年级语文教师共同评出一、二、三等奖。

图片


学生作品



荣耀时刻

初中教务处谢丽玲主任及七年级语文教师为获奖同学颁奖,共同见证这场笔墨之旅的圆满收官。

图片

(一等奖)
(二等奖)
(三等奖)

笔墨虽轻,能载文化之厚;纸张虽薄,可纳少年之志。这场比赛,犹如一颗悄然埋下的种子——它关于书写,却不止于书写。

愿那份临帖时的专注、书写时的从容、成稿后的悦纳,都能随时间生长,化为他们未来人生中,不可或缺的修养与底气。愿同学们在横竖撇捺间感受文字的力量,于起承转合中领悟成长的法则,让这份笔墨滋养的静气与匠心,伴随一生,落笔从容,行路坚定。


版权声明

本网原创,未经许可,不得转载。【注:凡注明“来源:XXX(非陕西教育传媒网 snedunews.com)”的作品,均转载自其它媒体,转载目的在于传递更多信息,并不代表本网赞同其观点和对其真实性负责;如因作品内容、版权和其它问题需要同本网联系的,请在30日内进行。邮箱:sxedunews@163.com】

标签
二维码

扫一扫 在手机阅读、分享本文

必看
必看
  • 西安三十中重视学生德育教育吗?
  • 西安三十中有哪些知名校友?
  • 西安三十中艺术教育有何特色?
  • 标签
    热榜
    QQ

    微信扫一扫

    WeChat
    Top